湖南省统计局、国家统计局湖南调查总队关于印发《湖南省统计行政处罚裁量权基准》的通知
湘统〔2025〕20号
HNPR—2025—29001
各市州统计局、国家调查队:
为贯彻落实《中华人民共和国统计法》《中华人民共和国行政处罚法》《中华人民共和国统计法实施条例》等统计法律法规,推进统计执法规范化进程,省统计局、国家统计局湖南调查总队联合制定了《湖南省统计行政处罚裁量权基准》,现印发给你们,请贯彻执行。
湖南省统计局
国家统计局湖南调查总队
2025年3月24日
湖南省统计行政处罚裁量权基准
第一条 为规范统计行政处罚行为,确保统计行政处罚客观公正、合法合理,有效保护公民、法人和其他组织的合法权益,依据《中华人民共和国行政处罚法》《中华人民共和国统计法》《中华人民共和国统计法实施条例》等法律法规,制定本裁量权基准。
第二条 全省县级以上人民政府统计机构和国家统计局派出的调查机构对统计违法行为实施行政处罚时,适用本裁量权基准。
第三条 实施统计行政处罚应当遵循法定、公正、公开、公平原则,合法、合理行使行政处罚裁量权。
坚持合法公正裁量。根据统计违法事实、性质、情节、社会危害程度等相关因素,在法律、法规、规章规定的行政处罚种类和幅度内实施相应的行政处罚,应当公正客观,平等对待。
坚持处罚与教育相结合。以纠正违法行为为首要目标,既要严格执法,维护法律尊严和权威,又要教育行政管理相对人自觉守法,增强法治意识。
第四条 实施统计行政处罚时,应当综合考量统计违法行为的事实、性质、情节、社会危害程度等因素,结合当地经济社会发展实际和统计执法具体情况,决定统计行政处罚的种类以及幅度,做到过罚相当。
第五条 行使行政处罚自由裁量权,应当遵循下列步骤:
(一)结合统计违法行为的事实、性质、情节和危害性等因素,界定违法行为的违法程度,根据不同处罚对象、不同违法行为,初步确定适用的统计行政处罚种类和幅度;
(二)根据相关法律、法规和规章的规定,参照本裁量权基准,综合考量统计违法行为是否具有不予处罚、免予处罚、从轻处罚、减轻处罚、从重处罚的情形;
(三)根据相关法律、法规和规章的规定,参照本裁量权基准,决定是否对统计违法行为予以处罚,以及予以处罚的种类和幅度。
第六条 本裁量权基准中的违法比例是指违法数额与应报数额的比例。其中违法数额是指统计调查对象单个统计指标具体上报数额与应报数额的差额绝对值,应报数额是指统计调查对象按照统计调查制度规定应当报送的具体数额,统计调查对象上报指标未填报的,其上报数额视同为0。
对单个检查对象的单次检查中,有2项以上指标出现差错,视违法比例、违法数额具体情况,选取裁量档次较高的指标进行裁量。
第七条 价值量指标是指计量单位为货币单位的统计指标,其他指标是指价值量指标以外,计量单位不是货币单位的统计指标。其他指标违法情节严重程度和处罚基准,参照价值量指标认定的标准,结合指标对当地经济社会发展的影响程度进行认定。
第八条 有下列情形之一的,不予行政处罚:
(一)统计违法行为轻微并及时改正,没有造成危害后果的;
(二)统计违法行为二年内未被发现的,但法律另有规定的除外;
(三)当事人有证据足以证明没有主观过错,法律、行政法规另有规定的,从其规定;
(四)其他依法不予统计行政处罚的情形。
初次违法且危害后果轻微并及时改正的,可以不予行政处罚。
对当事人的违法行为依法不予行政处罚的,行政机关应当对当事人进行教育。
第九条 有下列情形之一的,应当从轻或者减轻行政处罚:
(一)主动自查自纠,消除或者减轻统计违法行为危害后果或者影响的;
(二)执法检查时主动供述统计机关尚未掌握的统计违法行为的;
(三)违法数额对被检查地区统计数据影响较小,且未造成严重社会影响的;
(四)其他依法应当从轻或者减轻处罚的情形。
第十条 有下列情形之一的,应当从重行政处罚:
(一)二年内有统计违法记录,且再次实施统计违法行为的;
(二)使用暴力或者威胁方法拒绝、阻碍统计调查、统计检查的;
(三)法律、法规、规章规定应当从重处罚的其他情形。
第十一条 从轻处罚是指不改变违法情节认定,在基础裁量档次幅度内给予较轻的处罚。减轻处罚是指降低违法情节认定,低于基础裁量档次给予处罚,但不超过一个档次。从重处罚是指不改变违法情节认定,在基础裁量档次幅度内给予较重的处罚。
第十二条 本裁量权基准所称“县级汇总户平均数”是指县级汇总数按照实际上报数据户数的平均数。其中,“县级”是指按照报表制定机关设立的县级数据处理地,包括国家设立的县级行政区划、国务院或国家部委以及湖南省人民政府批准设立的开发区和园区等,但不包括市级及以下自行设立的其他数据处理地;“县级汇总数”是指县级单位同专业同表号同指标同时期的汇总数,若没有县级汇总数,则以市级或省级汇总数据为汇总数;“实际上报数据户数”是指检查期别整表上报数不为0的户数。
本裁量权基准中“X年内”等均指自然年度。
本裁量权基准中“以上”包含本数,“以下”不包含本数。
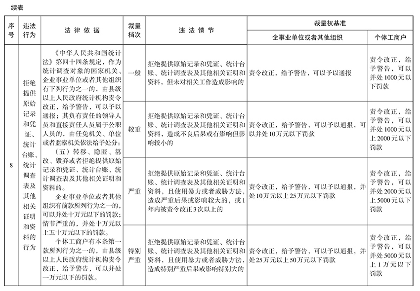
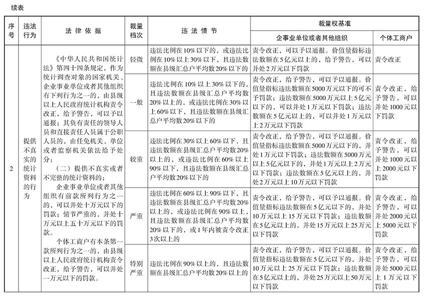
第十三条 全省各级统计机构使行政处罚裁量权的具体标准按照《湖南省统计行政处罚裁量权基准表》《湖南省统计行政处罚免罚事项清单》执行。
本裁量权基准以外的统计违法行为,按照相关法律、法规和规章执行。
第十四条 本裁量权基准由湖南省统计局、国家统计局湖南调查总队负责解释。
第十五条 本裁量权基准自公布之日起30日后实施,有效期5年,2024年1月8日施行的《湖南省统计行政处罚裁量基准》同时废止。
附件:1.湖南省统计行政处罚裁量权基准表
2.湖南省统计行政处罚免罚事项清单
.jpeg)
.jpeg)
.jpeg)
.jpeg)
.jpeg)
.jpeg)
.jpeg)
.jpeg)
.jpeg)
.jpeg)
.jpeg)
.jpeg)
.jpeg)

用户登录
还没有账号?
立即注册